経緯
最近、ネットサーフィンしてるとノートPCでもデスクトップPC並みに性能が良くて値段もお得なものが増えていた。
今までデスクトップPCしか使っていなったけどノートPCだと場所を選ばずに好きな場所で作業ができる利点があると思えてきた。
調べているとLenovoだけどお手軽で今使っているPCと同程度のスペックのノートPCがあると知って思い切って買ってみた。

購入した物
Lenovo LOQ 15IRX10(15.6型 Intel)
スペック
- CPU:Core™ i7-14700HX
- GPU:RTX™ 5060 Laptop GPU 8GB GDDR7
- メモリ:16 GB DDR5-5600MT
- ストレージ:512 GB SSD M.2 2242
- OS:Windows 11 Home 64bit
旧PCスペック
- CPU:Ryzen7-5700X
- GPU:RTX™ 12GB ドスパ版
- メモリ:32GB DDR4-3200
- ストレージ:KIOXIZ M.2 2280 1TB
- OS:Windows 10
Lenovo LOQ 15IRX10特徴
まずは本PCのスペックは前述した通りとなる。
さらに詳細にデータとしては以下の通りとなる
モニタサイズ:15.6型
リフレッシュレート:144HZ
15.6型の大きめのディスプレイに144Hzの滑らかな表現を実現している。

各ポートは以下の通りとなる
- USB3.2 Gen1が3口
- USB3.2 Gen2 Type-Cが1口
- HDMI
- イーサネット・コネクター(RJ-45)
- プライバシーシャッター(電子式)スイッチ
- マイクロホン/ヘッドホン・コンボジャック
- 電源
ポート数も多く拡張しなくても十分使用できる。


価格
価格としてはカスタマイズして196680円。
購入時はブラックフライデー前後で安売りしていたため163640円で購入できた。

ベンチマーク
FF15
まずはFF15のベンチマークで見ていく。
標準品質の1920×1080でデータをとってみた。
①Lenovo LOQ 15IRX10
スコア:13354
評価:非常に快適

②旧PC
スコア:10566
評価:とても快適

結果としては、ノートPCの方がスコアが高い結果となった。
不人気のRTX5060がやはり高いスコアとなった。
CINECENCH R23
次に定番のCINEBENCHでデータをとっていく。
①Lenovo LOQ 15IRX10
Multi:15630
Single:2061

②旧PC
Multi:14595
Single:1531

今回の結果もノートPCの方がスコアが高い結果となった。
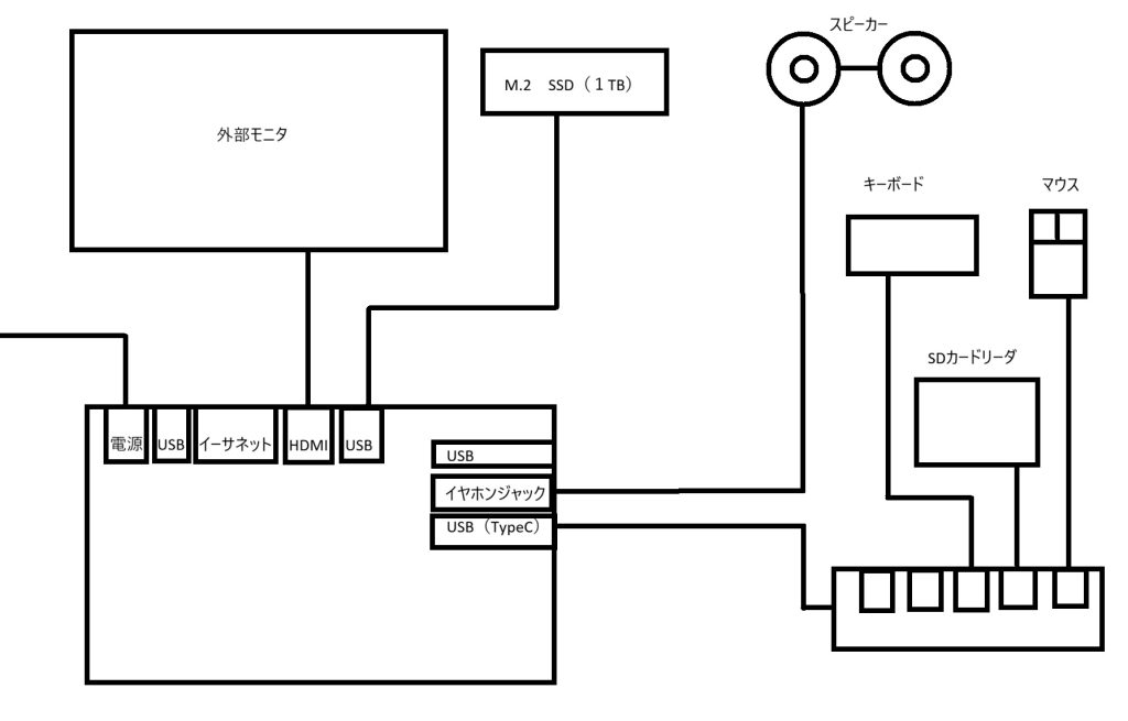
拡張キット
USBハブ(U3HC-H060BK)
本PCはデスクトップPCを使っていた様な構成にしていくために改造していく。
デスクトップPCで使用していた、モニタ・キーボード・マウス・SDカードリーダー・SSDを使用していたので使えるようにしていく。
ノートPC既存のポートでは足りなかったのでUSBハブを購入した。
購入ししたのは、ELECOM U3HC-H060BK。
USB3.2 Gen2 に対応しておりPCと同じ規格にしてみた。


M.2 SSD をUSB化するキット(LHR-LPNVW02UCD)
さらに500GBのストレージじゃ物足りなかったので、M.2 SSDをUSB化するキットも購入した。
ロジテック LHR-LPNVW02UCD

構成
全てを繋ぎ合わせると以下のような構成となった。
USBの空きを3口残した構成となった。
以前使用していたモニタ繋いでデュアルディスプレイ構成とした。
使った感想としては依然とほぼ同じ感覚で使用できて、モニタも増えて効率も上がった。

まとめ
1か月使用してみてノートPCに買い替えて問題なかった。
寒い時期はこたつで作業したいときはPCを移動して作業できて行動の幅が増えた。
デスクトップPCだと処分の手間もかかるし今後はノートPCメインで物事を考えられる。
デスクPCをアップデートを考えている方がいたらノートPCに移る手も候補に入れてみてはいかがだろう。
Youtubeに動画もあるから流す感じ見てもらうといい。


コメント